solar garden light circuit diagram

Minimal Solar Night Light Circuit - YouTube. 14 Pics about Minimal Solar Night Light Circuit - YouTube : Solar garden light DIY - MadeInFck, Solar garden light DIY - MadeInFck and also Solar Lightning and Lightning Protection: Garden Solar Light Circuit.

Minimal Solar Night Light Circuit - YouTube

Minimal Solar Night Light Circuit - YouTube www.youtube.com

solar circuit light night

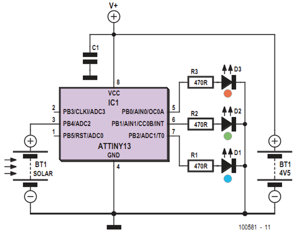
Solar Garden Light Circuit Photo By Smithg22 | Photobucket

Solar Garden Light Circuit Photo by smithg22 | Photobucket s658.photobucket.com

solar garden light circuit photobucket capture

How To Build A Simple Solar Powered Automatic Garden Light Circuit

How to build a Simple Solar Powered Automatic Garden Light Circuit circuitdigest.com

solar garden light circuit below specification panel

Outdoor Garden Solar Lights

Outdoor Garden Solar Lights www.radiolocman.com

solar outdoor garden led lights circuit schematic ru

Solar Garden Light DIY - MadeInFck

Solar garden light DIY - MadeInFck www.madeinfck.com

solar light garden diagram diy took site

Soil Moisture-sensing By Hacking A Solar Light - Learn.sparkfun.com

Soil moisture-sensing by hacking a solar light - learn.sparkfun.com learn.sparkfun.com

solar light moisture schematic soil sensing sparkfun circuit hacking circuitry

Automatic Solar Garden Lights With LEDs | Solar Lights Garden, Solar

Automatic Solar Garden Lights with LEDs | Solar lights garden, Solar www.pinterest.com

solar garden circuit lights automatic light leds circuits seekic cell diagram schematic gr electronic simple

Garden Solar Light Circuit Diagram / Automatic Solar Garden Light Using

Garden Solar Light Circuit Diagram / Automatic Solar Garden Light Using fiveelementt.blogspot.com

hackster

Led - Can You Explain How The Following Garden Solar Light Circuit

led - Can you explain how the following garden solar light circuit electronics.stackexchange.com

solar light circuit led garden cell explain following works transistors resistors stack

Solar Lightning And Lightning Protection: Garden Solar Light Circuit

Solar Lightning and Lightning Protection: Garden Solar Light Circuit bestsolarlightning.blogspot.com

automatic timer imageservice

Solar Light Circuit Diagram / How To Make Solar Powered String Lights

Solar Light Circuit Diagram / How to Make Solar Powered String Lights schematica5.blogspot.com

engineersgarage

Solar Garden Light DIY - MadeInFck

Solar garden light DIY - MadeInFck www.madeinfck.com

solar light garden diagram diy took site

Automatic Solar Garden Lights With LEDs

Automatic Solar Garden Lights with LEDs www.electroschematics.com

wiring electroschematics ldr dusk

RGB Solar Lamp | Circuits-Projects

RGB Solar Lamp | Circuits-Projects circuits-projects.blogspot.com

solar rgb lamp circuit diagram battery voltage projects light powered dc raj thoughts

Automatic timer imageservice. Solar garden circuit lights automatic light leds circuits seekic cell diagram schematic gr electronic simple. Soil moisture-sensing by hacking a solar light