solar panel battery charger circuit diagram

PWM Solar Battery Charger Circuit | Homemade Circuit Projects. 9 Pics about PWM Solar Battery Charger Circuit | Homemade Circuit Projects : Solar Charger Circuit with Boost Converter, 6V Solar Battery Charger Circuit and also Solar Charger Circuit with Boost Converter.

PWM Solar Battery Charger Circuit | Homemade Circuit Projects

PWM Solar Battery Charger Circuit | Homemade Circuit Projects www.homemade-circuits.com

circuit charger solar battery pwm inverter homemade circuits 5v diagram projects tl494 converter ic output current buck voltage smps simple

Coleman Air 150A 12/24/48V Wind/Solar - PWM Charge Controller With V/A

Coleman Air 150A 12/24/48V Wind/Solar - PWM Charge Controller with V/A www.colemanair.us

wiring diagram amp coleman solar 48v battery wind breaker volt shunt hva controller charge air trip c440 heat turbine meter

Solar Charger Circuit With Boost Converter

Solar Charger Circuit with Boost Converter makingcircuits.com

solar circuit charger boost 12v simple converter battery diagram charging panel makingcircuits power build explains energy electronic panels

48V Solar Battery Charger With High/Low Cut-off | Homemade Circuit Projects

48V Solar Battery Charger with High/Low Cut-off | Homemade Circuit Projects www.homemade-circuits.com

battery 48v circuit charger solar low diagram cut voltage circuits homemade updated

6V Solar Battery Charger Circuit

6V Solar Battery Charger Circuit www.homemade-circuits.com

circuit charger solar battery 6v circuits diagram 12v led indicator automatic homemade volt cut panel using electrical lead acid universal

Simple DC Cellphone Charger Circuit

Simple DC Cellphone Charger Circuit www.homemade-circuits.com

phone cell charger circuit diagram battery dc power simple bank cellphone circuits built using volt connect charge 5v wiring charging

Single LM317 Based MPPT Simulator Circuit - Homemade Circuit Projects

Single LM317 based MPPT Simulator Circuit - Homemade Circuit Projects www.homemade-circuits.com

mppt circuit lm317 circuits based ic diagram homemade simple simulator solar using converter buck charger battery single power basic projects

Solar Battery Charger Circuit With Transistor

Solar Battery Charger Circuit with Transistor circuits-diy.com

transistor 2573

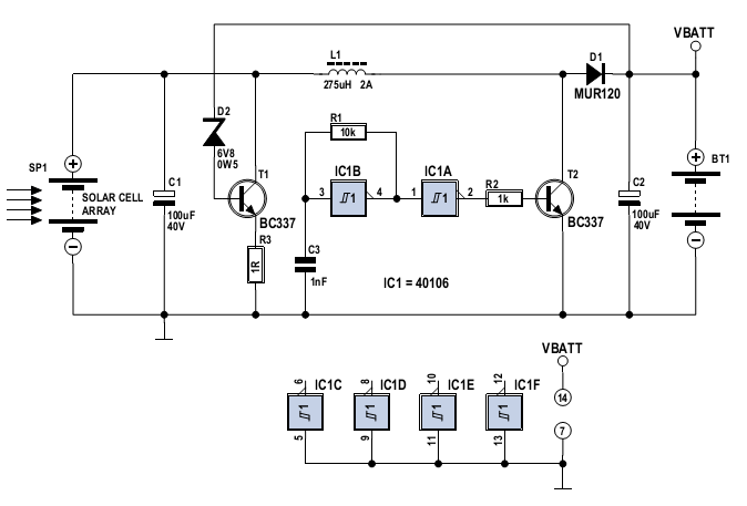
Simple Solar Cell Array Charger With Regulator | Electronic Circuits

Simple Solar Cell Array Charger with Regulator | Electronic Circuits streampowers.blogspot.com

solar cell circuit charger regulator array diagram battery simple circuits power electronics improvements supply

Solar circuit charger boost 12v simple converter battery diagram charging panel makingcircuits power build explains energy electronic panels. Coleman air 150a 12/24/48v wind/solar. Single lm317 based mppt simulator circuit